时间:2025-11-14 访问量:521 来源:管理员
盛世清北,专注清华北大考研辅导10余年,盛世清北-清华考研辅导班开设清华826计算机专业基础综合考研辅导系列课程。上清华北大,到盛世清北!
一.覆盖院系及专业
清华大学计算机科学与技术系-电子信息、网络科学与网络空间研究院-电子信息、深圳国际研究生院-计算机技术、深圳国际研究生院-电子信息、清华大学全球创新学院-数据科学和信息技术
二.适合学员(条件之一)
1.基础薄弱/自律弱/效率低;2.需高效学习;3.需灵活、弹性时间;4.高分要求
三.班型简介
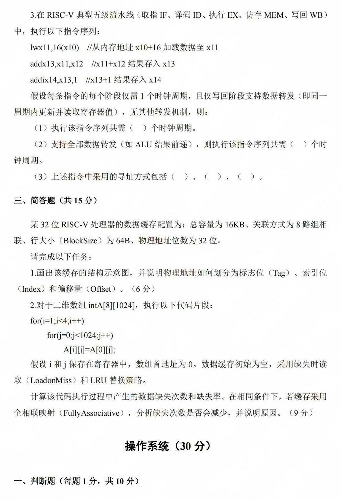
1. 1对1课程
(1)1对1课程可选安排:40/60/80/100/120/140/160/180/200节单阶或多阶1对1培训。
(2)1对1课程授课计划示例(部分展示仅供参考,以实际为准):
2.清北营课程(限额招生)
(1)全年复习规划及课程推荐(具体规划及课程安排咨询盛世清北老师):
阶段 | 时间周期 | 核心目标 | 关键任务与重点 | 课程建议 |
考点梳理阶段(第一轮) | 11月-次年6月 | 全面梳理、构建知识框架,夯实基础 | 按章节地毯式梳理考点,进行全面复习,不留盲区,构建整体知识框架,初步进行习题练习 【关键词】全面,基础 | 清北强基营
|
专题真题阶段(第二轮) | 7月-8月 | 攻克重难点,深入掌握核心考点 | 专题真题归纳,核心考点深入掌握,有重点的抓核心考点 【关键词】抓核心考点 | 清北暑期突破营 |
百天实战冲刺阶段(第三轮) | 9月-12月 | 模拟实战,查漏补缺,冲刺备战 | 进行多轮全真模拟考试,强化输出能力和应试技巧,并根据考试查漏补缺;冲刺时回归基础,复习错题和笔记;调整身心状态迎接考试。 【关键词】实战模考,查漏补缺,调心态 | 清北实战冲刺营 9-10月实战 11-12月冲刺 |
(2)班课教学规划表示例(具体咨询盛世清北老师)
特别说明:26年本科目开设定向营课程,具体咨询盛世清北老师。
四.参考书
授课以讲义为主,指定参考书为辅,例如:
《数据结构》第三版 清华大学出版社 邓俊辉

《计算机网络》第六版 清华大学出版社 特南鲍姆

参考书不同年份可能会有变化,均以当年课程中教员要求为准,其余未罗列的参考书在课堂上公布。
备考建议:尽早开始备考很大程度上决定你的复习效果,许多考生的差距也是从复习准备开始阶段拉开的。如果能跟班学,那你拥有更充裕的备考时间,多学几轮,考研成功率会大大提高。
盛世清北清华826计算机专业基础综合定向营,专攻北清华大学深圳研究生院,授课方式有在线小班、一对一、线上/线下集训营,满足各类学生需求。
五.真题大纲
考点梳理(仅供参考,可能会随年份变化,可咨询盛世清北老师)
数据结构部分
绪论,时间复杂度问题
向量二分查找
限量fibnacci查找
列表的特点、列表插入排序,选择排序
列表归并排序、栈的性质
Catalan数
RPN表达式,中缀表达式、队列
二叉树的递归遍历、层次遍历
二叉树的非递归遍历
PFC,哈夫曼编码
图的基本概念,邻接矩阵和邻接表存储
BFS、DFS
DFS判断边
拓扑排序,连通域分解
Dijistra最短路径,Prim最小生成树
搜索树BST的基本概念,插入和删除
搜索树BST的平均树高,AVL的概念
AVL的插入与删除,3+4调整
高级搜索树,伸展树的基本概念,伸展树的调整
红黑树的基本概念和性质
红黑树的插入和删除
词典,跳转表的基本概念和时间复杂度
散列表的设计原则,散列表解决冲突的办法
开散列,闭散列,散列表的平均查找长度
优先级队列,堆的基本性质
堆的插入与删除
堆排序,左式堆的基本概念,左式堆的合并
串,BF,KMP,next表的构造
改进版的next表的构造
BM算法,bc表的构造
gs表的构造,串匹配算法的对比
快速排序,希尔排序
算法题总结,二分
算法题总结,动态规划
算法题总结,树和图
操作系统部分
概述、启动、中断、异常和系统调用
动态内存分配
分页、分段、
局部页面置换算法
全局页面置换算法、虚存总结
进程,程序,线程
进程控制、进程调度
同步互斥、死锁
进程通信
文件系统基本概念
文件的表示
文件系统总结
IO系统的基本概念
磁盘读写时间的计算
磁盘调度算法
计算机原理部分
计算机系统概论
数据的表示基本概念
原码、反码、补码
浮点数IEEE754
奇偶校验码,汉明码
CRC校验码,定点数乘法
指令系统的基本概念
操作码和地址码,变长操作码
寻址方式、存储器层次结构
CPU和内存连接,SRAM和DRAM
Cache问题1
单周期CPU
多周期CPU
指令流水线1
指令流水线2
设备管理,IO方式
总线
计算机网络部分
计算机网络的标准OSI和TCP/IP
物理层基本原理,基本协议
数据链路层滑动窗口协议
路由协议
IP地址划分,IPV4和IPV6
传输层基本概念
TCP、UDP
TCP流量控制和拥塞控制
应用层协议1
应用层协议2
真题试题







六.复习规划建议
筑地基(考试前一年11月~考试当年6月):考点梳理阶段
此阶段是整个备考的地基,任务主要就是看书,建议考生有目的地把教材过一遍,全面熟悉教材,适当扩展知识面,要把握全局,系统掌握本专业理论知识,弄清每本书的章节分布情况,内在逻辑结构,重点章节所在等,熟悉每个章节的内容,在看完全部书籍之后,可以把练习题中的知识点标记在课本中,完成练习题并建立错题库,可以的话,建议考生根据每本书的章节写思维导图,以应试为目标,考点、重难点地毯式系统梳理+习题训练+阶段测试,建立知识体系,深入理解知识点,在广度和深度上打下扎实的专业课基础,或可以参考盛世清北清北营的强基营。
练筋骨(7月-8月),专题真题阶段
暑期是备考的黄金期和分水岭,核心是将知识转化为解题能力,攻克重难点。这个时期可以根据自己的实际状态进行备考计划的些许调整。把复习重点放在刷题。把前期整理的笔记拿出来,每天回顾,同时结合练习题,真题进行刷题,这里最有效的办法就是根据历年考试,采用多专题+真题密集练习形式开展第2轮复习,把所学的知识点运用到做题中去,在真题专题做题中强化重要知识点的记忆,在第1轮扎实基础上进行专题性巩固拔高,并进行真题适应性练习,掌握考试的重点,要点,强化自身复习薄弱项。所以,本阶段主要为应试拔高,要求考生结合真题找出重点内容进行总结及深入复习,分清重难点,对重难点基本掌握。同时熟悉历年真题,弄清考试形式、题型设置和难易程度等内容,提高自己快速解答能力,或可以参考盛世清北清北营的暑期突破营。
决胜局(9月-12月),百天实战冲刺阶段
最后百天,目标是模拟实战、查漏补缺、调整状态,实现从“会”到“通”的飞跃。这个阶段需要根据考试实战要求,采用全真模拟考试方式,增强实战能力,强化考试技巧,查找知识盲区与弱项,改善考试的速度和正确率。所以这个时候,除了温习之前的重要知识点之外,还要着重进行答题技巧的培训。通过多轮实战模考,查漏补缺,提升应试技巧,要动手做真题,形成答题模式,将知识积累内化成自己的东西,注意遗漏的知识点和答题模式,同时还要再进行真题,错题和笔记的回顾,总结并熟记所有重点知识点,查漏补缺,回归教材,或可以参考盛世清北清北营的百天冲刺模考营。
以上是盛世清北建议的时间段安排,当然时间能安排的话,更早抢跑更好,才能更大胜算。考清北,只有晚了,没有早了一说。盛世清北的上岸学长中有从大一就开始准备的高分上岸的,也有几个月临时决定准备惊险上岸的,不能说谁对谁错,谁早谁晚。学长短期上岸后轻松回顾或多或少有幸存者偏差的幸运,不宜推而广之成为榜样,学校,基础,专业的差异,都可能无法复制或模仿。学长的经验教训反而更值得借鉴。个体化的碎片化的经验不如多样本的总结,更多把握,更小风险是需要更多更全准备要实现的。打游戏的时间用来学习不是更好吗?与其大一大二迷茫,毕业后二战三战孤独备考前途渺茫压力山大,不如大一大二抢跑,毕业直接上清北吐气扬眉。
七.专业课复习误区规避
考生同学们可以参考以上复习方法进行学习。同时也要规避以下主要3大误区:
1. 按照备考普通院校的规划,专业课较晚复习
专业课基本是清华北大自行命题,考试的深度、广度及灵活运用程度要求都较普通院校高,而且考点虽有复现在每年都在变化;专业课成绩无论对初试和复试都是非常重要而且占比大,专业课复习的晚往往导致发现难处后没有充分的时间来调整,复习中遇到的困难容易消磨信心。因此,对于学习清华大学826计算机专业基础综合的同学,盛世清北特别提醒,专业课早做正确准备是考上清华北大的最大关键点,没有之一。这是备考普通院校和清华北大的重大区别,要特别注意。
2. 重视强化做题阶段,但不够重视基础阶段复习
强化阶段更多是以习题训练来实现的,如果基础阶段复习的不扎实,会出现大量的知识漏洞和盲区,要反过来补基础,严重影响强化阶段的复习效果,影响复习进度和考生信心。此外,基础复习中内容实际分布较多隐含的考点。一般提到基础复习,有考生会认为基础自己看就可以,结果往往时间花了,但9,10月份还一知半解,一到做题发现要么不知从哪下手,要么答不全,要么速度上不来,要么整个知识点就没串起来。清华北大的考题并非绝对的难,而是要求是扎实掌握基础上的灵活运用,把真题反复做几乎背出来了不等于基础扎实,上考场可能还是不会。重视基础阶段扎实的复习,稳打稳扎是复习要特别注意的,因此,对于清华大学826计算机专业基础综合的强化复习来说,盛世清北的三轮三阶课程体系中尤其重视考点梳理阶段的安排,引导考试同学重视基础,打牢基础,千万不要认为我自己看书看的懂而自以为懂,似懂非懂的低效学习,浪费了宝贵的时间。
3. 希望像普通院校备考一样划重点复习
同上,清华北大考题虽有复现,考试的深度、广度及灵活运用程度要求都较普通院校高,因此,期望像普通院校备考一样划重点复习是无法有效应对清北考研的。往年不考的,今年可能考,往年考的,今年未必考或结合的考。要有重点,但是不能期望去划重点。投机的心态,找关系搞到题,透题那更是不要想,万变不离其宗,越是名校越是公平的,扎实全面复习才是考上应有的姿态。因此,对于清华大学826计算机专业基础综合的复习规划,盛世清北三轮三阶课程体系中规划了专题真题阶段,帮助考试同学通过专题真题的形式集中突破掌握核心考点,并辅以套题实战训练,以不变应万变。
4. 照搬学长的经验
考上的学长自有其长处,但是要注意经验的适用,学长总有些不便或者自己未意识到的问题或不够体系化的情况都可能造成我们的失败。为什么那么多人买了资料,但是我没考上?每年情况都在变化,凭借碎片化经验,无法真正的指导我们的学习,甚至反倒是误导。免费或便宜的代价可能是我们一年的时间,要注意开放接纳但辩证的吸纳学长的经验。盛世清北专注清北10余年,吸纳历年成功案例及辅导经验,总结提炼三轮三阶课程体系,避免同学走弯路。
以上是盛世清北为考生整理的“2027清华大学826计算机专业基础综合考研辅导课程”内容,更多清华大学考研辅导班相关内容尽在盛世清北-清华考研辅导课程。