时间:2024-02-28 访问量:937 来源:管理员
做笔记是备考的一种首段,在记录笔记的过程中,吧自己认为的重难点,圈定记录,便于自己后期及时调取查看。盛世清北十年来专注清北硕博辅导,为帮助考生少走弯路,整理如下北大微软计算机学科考研相关资料,以供参考。
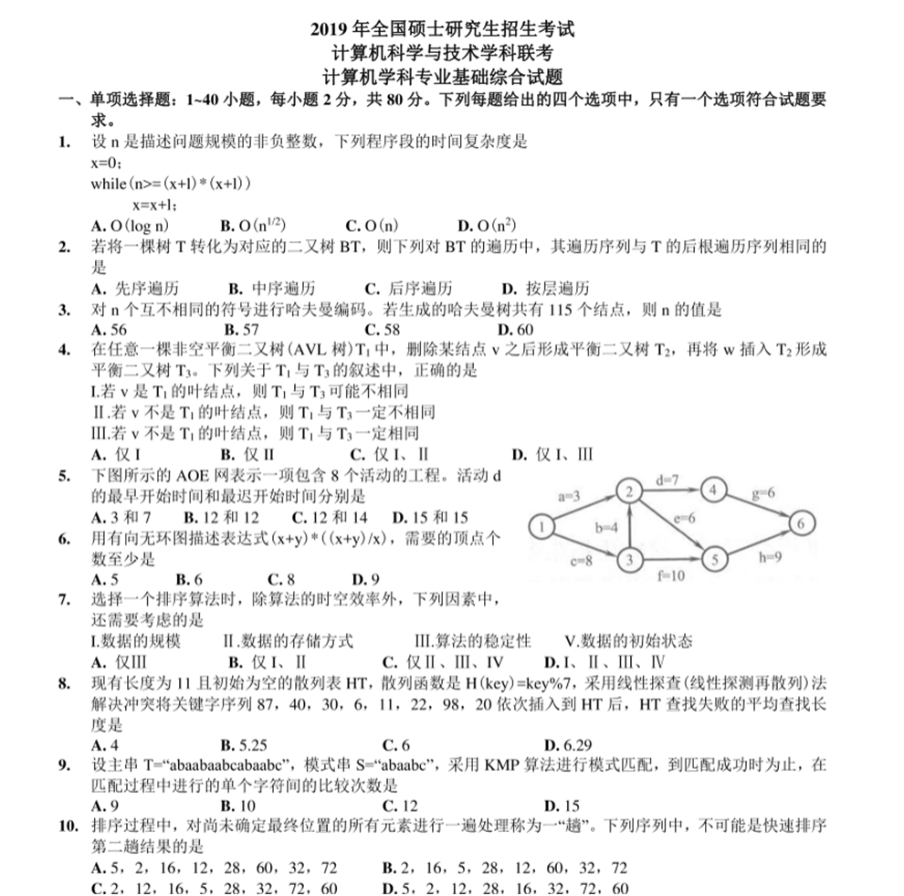
真题试题







参考书(仅供参考,可能会随年份变化,可咨询盛世清北老师)
《数据结构》严蔚敏 清华大学出版社
《计算机组成原理》唐朔飞 高等教育出版社
《计算机组成原理》白中英 科学出版社
《计算机操作系统(修订版)》汤子瀛 西安电子科技大学出版社
《计算机网络(第五版)》谢希仁 电子工业出版社
考情分析
专业课2 | 题型 | 数量 | 分值 | 备注 |
408计算机学科专业基础 | 选择题 | 40 | 80 | 总分150分,考试时间180分钟包含:数据结构 45分;计算机组成原理 45分;操作系统 35分;计算机网络 25分 |
应用题 | 7 | 70 |
解读:
经近几年的历年真题及招生目录分析,盛世清北老师得出如下结论:
1、北大软微408计算机学科专业课历年考试难度大,考题较为灵活,与社会热点关联更深。同时,也关注考生的知识面。
2、报考北大也需要有扎实的基础,并非通过所谓的押题和划重点就能考上的。
历年分数线
年份 | 政治 | 外语 | 专业课一 | 专业课二 | 分数线 | 复试最高分/最低分 | |
2023 | 50 | 55 | 90 | 90 | 365 | / | |
2022 | 55 | 55 | 90 | 90 | 347 | 441/347 | |
2021 | 55 | 55 | 90 | 90 | 347 | 441/347 | |
2020 | 55 | 55 | 90 | 90 | 316 | 440/316 |
解读:
根据近4年分数线及复试情况,盛世清北老师分析如下:
(1)近四年来,各科目分数线存在波动,且2023年分数线最高;意味着难度在逐步增加,应更加重视专业课的复习,要早复习,避免走弯路。
(2)四年中,复试最低分316分,最高分441分。也就是说需要考到316-441分,才有机会进入复试。
(3)软微学院电子信息硕士的复试录取比例较大,复试会淘汰一部分,要非常重视复试。
考点梳理(仅供参考,可能会随年份变化,可咨询盛世清北老师)
数据结构
一、线性表
二、栈、队列和数组
三、树与二叉树
四、图
五、查找
六、排序
计算机组成原理
一、计算机系统概述
二、数据的表示和运算
三、存储器层次结构
四、指令系统
五、中央处理器(CPU)
六、总线
七、输入输出(I/O)系统
操作系统
一、操作系统概述
二、进程管理
三、内存管理
四、文件管理
五、输入输出(I/O)管理
计算机网络
一、计算机网络体系结构
二、物理层
三、数据链路层
四、网络层
五、传输层
六、应用层
要给自己时间,不要焦急,一步一步来,一遍一遍过,相信自己的努力付出总会获得应有的成绩!加油,考研人!
以上就是盛世清北小编整理的“北大微软计算机学科考研干货笔记”相关内容,更多北京大学研究生招生考试相关内容尽在盛世清北-北大考研栏目!愿你考
上一篇: 北大物理电子学考研笔记资料
下一篇: 北大微软计算机学科考研真题笔记